Instance Verification Kit (IVK)
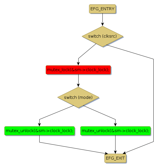
mutex lock @ [14203+28+/linux-3.19-rc1/drivers/mfd/sm501.c]
Instance Signature: clock_lock
|
The Matching Pair Graph:
|
|
Function Name
|
Control Flow Graph (CFG)
|
Events Flow Graph (EFG)
|
Source Correspondence
|
|
sm501_set_clock
|
|
|
[11719+15+/linux-3.19-rc1/drivers/mfd/sm501.c]
|